In the world of automated card issuance, machines configured with anywhere from a single hopper to six hoppers are designed to meet specific market demands and application scenarios. Selecting the right configuration optimizes your return on investment and significantly enhances operational efficiency. This guide provides a detailed analysis of the core differences, suitable applications, and selection strategies for dispensers ranging from single to six hoppers, offering professional guidance for your procurement decision.
Part 1: Core Features Comparison
| Configuration | Issuance Capacity | Key Technical Advantage | Typical Form Factor & Power |
| Single Hopper Dispenser | 50-150pcs | Most compact, lowest cost Simple maintenance, high reliability |
Compact design Lowest power consumption |
| Dual Hopper Dispenser | 100-3009pcs | Enables mixed card type issuance Flexible handling of tiered membership systems |
Moderate size Moderate power consumption |
| Three Hopper Dispenser | 150-450pcs | Meets complex business workflows Manages VIP/Standard/Temporary cards separately |
Standard industrial size Standard power consumption |
| Six Hopper Dispenser | 300-900pcs | Ultra-high capacity & maximum flexibility For large-scale, comprehensive scenarios |
Large rack-mount design Higher power consumption |
Part 2: In-Depth Application Scenario Analysis
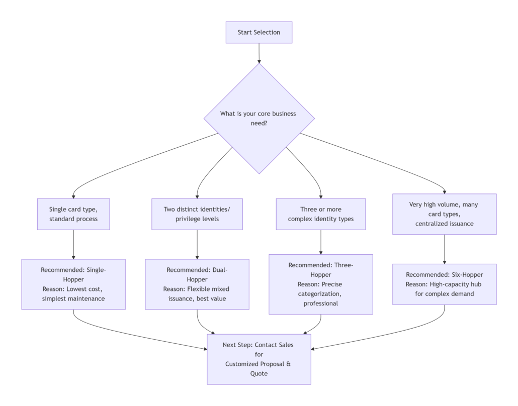
Single Hopper Dispenser: The Focused & Economical Solution
• Core Scenario: Self-service kiosks for a single, straightforward business process.
• Typical Applications:
◦ Loyalty Programs: Issuing a single membership card type for malls or retail chains.
◦ Basic Access Control: Issuing standard access cards for corporate offices or apartments.
◦ Library Systems: Issuing borrower cards for public libraries.
• Why Choose This: Your process involves one card type, prioritizing lowest capital investment and simple maintenance.
Dual Hopper Dispenser: The Flexible & Scalable Choice
• Core Scenario: Businesses needing to distinguish between two user identities or privilege levels.
• Typical Applications:
◦ Tiered Membership Systems: Issuing different cards for standard members vs. VIP members.
◦ Event & Ticketing: Simultaneously issuing entry passes and separate F&B/gift vouchers.
◦ Employee + Visitor Management: Issuing distinct access cards for permanent staff and temporary guests.
• Why Choose This: Your business has two parallel card issuance needs. It’s more efficient and cost-effective than purchasing two single-hopper machines.
Three Hopper Dispenser: Professional & Integrated Workflow
• Core Scenario: Complex workflows requiring precise management of three or more card categories.
• Typical Applications:
◦ Major Events/Expos: Differentiating attendee badges, press passes, and staff credentials.
◦ Smart Campuses/Parks: Centralized issuance for employee cards, student IDs, and temporary visitor passes.
◦ Premium Clubs/Resorts: Managing member cards, stored-value cards, and trial experience passes.
• Why Choose This: Your operations are modular and require one device to centrally manage multiple credential types, boosting professionalism and efficiency.
Six Hopper Dispenser: The High-Volume Central Hub
• Core Scenario: Large-scale, high-traffic, multi-card-type environments requiring a centralized issuance hub.
• Typical Applications:
◦ Telecom Operator Stores: Dispensing various SIM cards for different carriers and data plans.
◦ Government Service Centers: Handling ID cards, social security cards, residence permits, etc.
◦ Major Transportation Hubs: Issuing single-journey tickets, stored-value passes, day passes, and special discount tickets.
• Why Choose This: You have massive daily issuance volume across numerous card types and need a central card management hub to handle peak demand.
Part 3: Configuration Selection Flowchart
These card dispenser supports IC/RF/magneitc card reading/writing and issuing/collecting functions,which is primarily applicable to self-service terminal equipments such as parking lot management system, expressway toll gate, self-service charging system, self-service card vending terminal, magnetic card management system and electricity bill payment system.
Welcome to send an email to sales@snroprinter.com to get a fast quotation.




